Electric Distribution & Supply

Powering homes and businesses with comprehensive metering, construction, and maintenance services.

Electric Distribution, Supply & Metering
Core Utility Services
Line Construction & Extensions
Infrastructure Development
Net Metering
Renewable Energy Integration
Maintenance & Customer Service
24/7 Reliability & Support
SOCOTECO-I Services

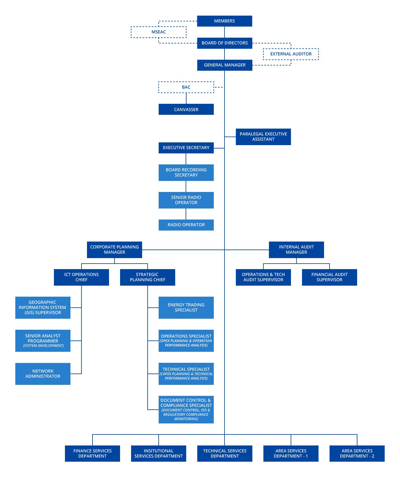
Organizational Chart

SOCOTECO-I organizational structure

Our Offices

Head Office

Brgy. Morales, City of Koronadal, South Cotabato

Area 1 Sub-Office

Brgy. Zone 2, Koronadal City, South Cotabato

Area 2 Sub-Office

Brgy. Poblacion, Surallah, South Cotabato

Our Hotline Numbers

We’re here to assist you — reach out anytime.

Main Hotline

831 or (083) 228 9900

Local Numbers
  • Local 331 – Koronadal City, Tantangan, Tampakan, Lutayan areas
  • Local 201 – Banga, Surallah, Norala, Sto. Niño, Lake Sebu, Tboli areas
For Mobile Phones
  • SMART – 0998 592 4432
  • GLOBE – 0917 709 4866

Connect With Us
DOE Logo
ERC Logo
NEA Logo
PHILRECA Logo

SOCOTECO-1
2025 ©